2025年国家网络安全宣传周网络安全微视频征集活动作为2025年国家网络安全宣传周的一项重要活动,由共青团中央宣传部、中央网信办网络安全协调局指导,共青团云南省委、云南省委网信办主办,共青团昆明市委、昆明市委网信办承办,本次活动以“网络安全为人民,网络安全靠人民——以高水平安全守护高质量发展”为主题向全社会公开征集微视频,自8月启动以来全国网友积极参与、作品精彩纷呈,共收到来自全国各地的报名作品共438个,经专家初审、复审和终审共评选出一等奖作品1个,二等奖作品2个,三等奖作品3个,优秀参与奖作品30个,现将获奖作品公布如下↓
一等奖

二等奖
(排名不分先后)

三等奖
(排名不分先后)

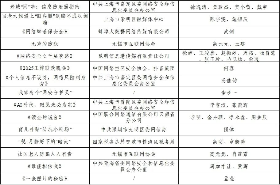
优秀参与奖
(排名不分先后)


*上述活动评审过程由云南省昆明市明信公证处全程现场监督公证

